Introduction: Somatic TP53 mutations and deletions of 17p, to which TP53 is mapped, (TP53mut) occur in 8-10% of de novo Acute myeloid leukemia (AML) and in up to 37-46% of patients (pts) with adverse-risk cytogenetics and treatment-related myeloid neoplasms and confer a poor prognosis. In addition to its well-characterized function as a tumor suppressor, emerging evidence implicates mutant TP53 in activating genes involved in immune response and inflammation such as chemokines, cytokines and extracellular matrix modulators. An analysis of The Cancer Genome Atlas (TCGA) transcriptomic data showed that TP53 mutations, in 30 diverse cancer types, correlated with increased leukocyte infiltration into tumors with higher proportions of PD-L1-expressing CD8+ T cells and increased expression of T-cell effector genes and interferon (IFN)-γ-related genes. We recently characterized tumor microenvironmental (TME) immune gene sets that capture elements of both type I- and IFN-γ-driven biology and stratify AML into immune-infiltrated and immune-depleted subtypes. Our immune classifier predicted survival in patients receiving cytarabine-based induction and immunotherapy with flotetuzumab (FLZ), an investigational CD123×CD3 bispecific DART® molecule. We hypothesized that TP53-mutated AML represents immune-infiltrated AML that would be particularly responsive to FLZ.
Methods: Fifteen TP53mut AML pts have been treated with FLZ on clinical trial CP-MGD006-01 (NCT#02152956). Disease status was assessed by modified International Working Group (IWG) criteria. Specifically, overall response rate (ORR), collectively complete response, defined as <5% bone marrow (BM) blasts (CR, CRh, CRi or morphologic leukemia-free state [MLFS]), and partial response (PR), defined as >50% decrease or decrease to 5-25% BM blasts. Microenvironmental RNAs were profiled using the PanCancer IO 360™ gene expression panel on the nCounter® platform. Baseline formalin-fixed paraffin embedded BM samples were evaluated for PD-L1, FoxP3, CD8 and CD3 expression by immunohistochemistry (IHC). Slides were stained using a Leica BondRx autostainer. Fluorescence was imaged using a Polaris Vectra 3 and analyzed using inForm software. A density-based clustering algorithm developed and run in QuPath was used to quantify T-cell 'hotspots".
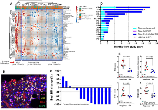
Results: Baseline (BL) BM samples for immune gene expression profiling were available in 13 pts with TP53mut (median age 61yrs [range 27-81]; 46.7% [7] pts female); among these, 77% (10/13) had high or intermediate immune infiltration in the TME compared with pts with 33% (10/30) TP53-WT AML (pt characteristics in the TP53-WT AML cohort were balanced) (Fig. 1A). IHC analysis confirmed high CD8+ T-cell, regulatory T cell (Treg) and PD-L1+ cell infiltration in TP53mut BL BM samples (Fig. 1B). ORR was 60% (9/15), with 47% (7/15) achieving complete response. In the TP53mut subgroup, the reduction of BM blasts relative to baseline averaged 51.2% (Fig. 1C). Time on treatment and time to death and/or censoring are summarized in Fig. 1D, including three pts who proceeded to receive allogeneic hematopoietic stem cell transplantation (HSCT). In pts who achieved a complete remission (CR, CRi), median OS was 10.3 months. Furthermore, the tumor inflammation signature (TIS), inflammatory chemokine, Treg and IFN-γ gene expression scores were significantly higher at baseline in pts with complete remission compared with non-responders (Fig. 1E), highlighting the association between response to T-cell engagers and a T cell-infiltrated TME.
Conclusion:TP53 mutated AML is associated with immune infiltration in the TME and FLZ immunotherapy demonstrated activity in pts with TP53 alterations. This suggests that FLZ immunotherapy may alleviate the negative prognostic immunological impact of TP53 mutation.
Lai:Abbvie: Consultancy; Agios: Consultancy; Macrogenics: Consultancy; Astellas: Speakers Bureau; Jazz: Speakers Bureau. Church:NanoString Technologies, Inc.: Current Employment. Advani:Novartis: Consultancy, Other: advisory board; Abbvie: Research Funding; Pfizer: Honoraria, Research Funding; Kite: Other: Advisory board/ honoraria; Amgen: Consultancy, Other: steering committee/ honoraria, Research Funding; Seattle Genetics: Other: Advisory board/ honoraria, Research Funding; Immunogen: Research Funding; Glycomimetics: Consultancy, Other: Steering committee/ honoraria, Research Funding; Macrogenics: Research Funding; OBI: Research Funding; Takeda: Research Funding. Wieduwilt:Macrogeneics: Research Funding; Daiichi Sankyo: Membership on an entity's Board of Directors or advisory committees; Shire: Research Funding; Merck: Research Funding; Leadiant: Research Funding; Amgen: Research Funding. Arellano:Hanmi: Research Funding; Cephalon Oncology: Research Funding; Gilead Sciences, Inc: Consultancy, Membership on an entity's Board of Directors or advisory committees. Uy:Pfizer: Consultancy; Agios: Consultancy; Genentech: Consultancy; Jazz Pharmaceuticals: Consultancy; Daiichi Sankyo: Consultancy; Astellas Pharma: Honoraria. Ravandi:Macrogenics: Research Funding; Abbvie: Consultancy, Honoraria, Research Funding; AstraZeneca: Consultancy, Honoraria; Orsenix: Consultancy, Honoraria, Research Funding; BMS: Consultancy, Honoraria, Research Funding; Amgen: Consultancy, Honoraria, Research Funding; Jazz Pharmaceuticals: Consultancy, Honoraria, Research Funding; Astellas: Consultancy, Honoraria, Research Funding; Xencor: Consultancy, Honoraria, Research Funding; Celgene: Consultancy, Honoraria. Foster:Bellicum Pharmaceuticals: Research Funding; Daiichi Sankyo: Consultancy; Macrogenics: Consultancy, Research Funding. Stiff:Atara: Research Funding; Delta-Fly: Research Funding; Kite, a Gilead Company: Research Funding; Amgen: Research Funding; Unum: Research Funding; Gamida Cell: Research Funding; Macrogenics: Research Funding. Emadi:NewLink Genetics: Research Funding; Amgen: Membership on an entity's Board of Directors or advisory committees; Genentech: Membership on an entity's Board of Directors or advisory committees; Servier: Membership on an entity's Board of Directors or advisory committees; KinaRx: Other: co-founder and scientific advisor; Jazz Pharmaceuticals: Research Funding. Walter:Aptevo Therapeutics: Research Funding. Tran:MacroGenics: Current Employment. Kaminker:MacroGenics, Inc.: Current Employment, Current equity holder in publicly-traded company. Muth:MacroGenics, Inc.: Current Employment, Current equity holder in publicly-traded company. Guo:Macrogenics: Current Employment. Gojo:Genentech: Research Funding; BMS: Membership on an entity's Board of Directors or advisory committees; Amphivena: Research Funding; Amgen: Research Funding; Merck: Research Funding. DiPersio:Magenta Therapeutics: Membership on an entity's Board of Directors or advisory committees. Davidson-Moncada:Macrogenics: Current Employment. Rutella:MacroGenics, Inc.: Research Funding; NanoString Technologies, Inc.: Research Funding; Kura Oncology: Research Funding.
Author notes
Asterisk with author names denotes non-ASH members.

This feature is available to Subscribers Only
Sign In or Create an Account Close Modal